SV6GMP
05-Σεπτεμβρίου-2001
Κλικ στις εικόνες για μεγένθυση.
Η συσκευή που περιγράφω παρακάτω είνα
ι
ένας ελεγκτής με μικροεπεξεργαστή και χρησιμοποιείται στο R1 της Λευκάδας.
Παρέχει δυνατότητες τηλεχειρισμού, ανιχνεύει υπότονους, τόνο 1750 Hz και
παίζει το ID του αναμεταδότη με σήματα Morse.
Χρησιμοποιεί επεξεργαστή Atmel τύπου AVR και το πρόγραμμα είναι γραμμένο σε γλώσσα 'C'. O compiler που χρησιμοποιώ είναι άδειας GNU και θα τον βρείτε εδώ..
Το πρωτότυπο έχει κατασκευαστεί σε διάτρητες πλακέτες και τοποθετήθηκε μέσα στο κουτί του δέκτη όπως βλεπουμε στο διπλανό σχήμα. Στη μία πλακέτα είναι ο επεξεργαστής, μαζί με όλα τα κυκλώματα ελέγχου, ενώ στην άλλη βρίσκεται το φίλτρο διέλευσης ζώνης για τον υπότονο.
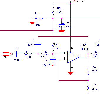
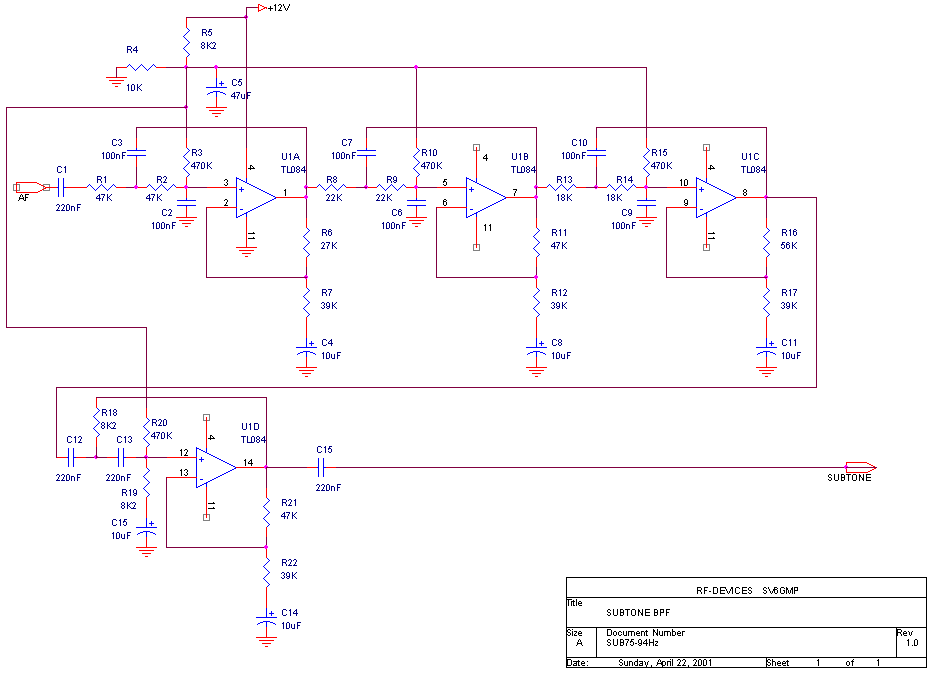
Στην εικόνα 2 βλέπουμε τη πλακέτα του υποτόνου η οποία έχει
ένα ενεργό φίλτρο 6ου βαθμού.
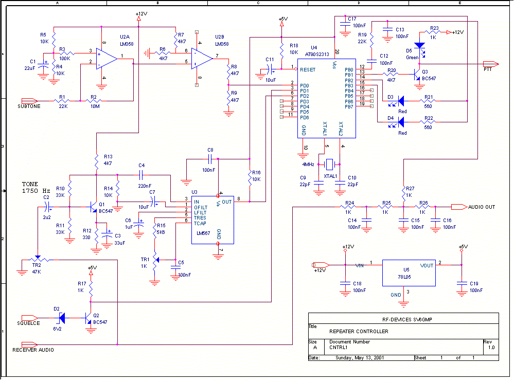
Στην εικόνα 3 είναι η πλακέτα του ελεγκτή. Αυτή περιέχει τον μικροελεγκτή, τα transistor ελέγχου του PTT, τα ενδεικτικά LED, το κύκλωμα PLL ανίχνευσης του τόνου 1750 Hz και το κύκλωμα ψαλιδισμού (τετραγωνιστής) του υπότονου.
Στο σχήμα 1 βλέπουμε το block διάγραμμα του συστήματος.
Σε όλα τα VHF-UHF το σήμα Audio φιλτράρεται στα όρια 300 - 3000 Hz με αποτέλεσμα να μη περιέχει τη φέρουσα υποτόνων (67 - 110 Hz). Γι' αυτό πέρνουμε το σήμα Audio από τον διευκρινηστή. Ακολουθεί το φίλτρο διέλευσης ζώνης που κάνει και τη σχετική ενίσχυση. Στο σχήμα 2 βλέπουμε την απόκριση του φίλτρου. Στη συνέχεια ακολουθεί ο ψαλιδιστής που μετατρέπει τον υπότονο σε τετραγωνικό παλμό πλάτους 5V. Ο υπότονος εισάγεται σε μια πόρτα του επεξεργαστή όπου μετράται η περίοδος και γίνεται η ανίχνευση στα επιτρεπτά όρια συχνότητας.
![]() |
![]() |
Το πρόβλημα που έχουμε με τον υπότονο δεν το έχουμε με το τόνο ο οποίος περνάει από τα φίλτρα του δέκτη. Αφού ενισχυθεί πηγαίνει σ' ένα PLL 567 όπου ανιχνεύεται. Αν υπάρχει τόνος έχουμε LOW το οποίο οδηγήται σε μια θύρα του επεξεργαστή.
Το Squelce το παίρνουμε από κάποιο σημείο του δέκτη και αφού το φέρουμε σε επίπεδα TTL το δίνουμε σε μια θύρα του επεξεργαστή.
Ο επεξεργαστής βγάζει το ID και τους τόνους ROGER BEEP που αφού φιλτραριστούν (να γίνει περίπου ημιτονικό), μιξάρονται με το Audio του δέκτη. Επίσης βγάζει το σήμα ελέγχου του PTT που συνδέεται στον πομπό. Ακόμη οδηγεί τα ενδεικτικά LED, πράσινο για PTT, πορτοκαλί για ανίχνευση τόνου και κόκκινο για ανίχνευση υπότονου.

Ακολουθούν τα σχέδια και το πρόγραμμα σε 'c' καθώς και το αρχείο HEX για προγραμματισμό του επεξεργαστή.
![]() |
![]() |
| Ο πηγαίος κώδικας σε γλώσσα 'C' |
|
Ο τηλεχειρισμός του Repeater γίνεται με σήματα Morse του τόνου 1750
Hz. Θα μπορούσε να γίνει και με DTMF αλλά με τα morse είναι πιο απλό γιατί
γλυτώνουμε ένα chip, αλλά και τηλεχειρίζεται από οποιοδήποτε VHF με τόνο
1750 Hz.
Οταν καταλάβει ένα γράμμα απαντάει με τελεία ( . ). Αν καταλάβει μια
ολόκληρη εντολή απαντάει με το OK (---, -.).
Οι κατηγορίες υπότονου που υποστηρίζει είναι :
| Εντολή | Morse | Απάντηση | Κατάσταση |
| (?) |
|
Ε(.) | Program mode |
| (?) |
|
Ε(.) ΟΚ (---, -.) | |
| ro(G)er Beep (E/D) |
|
E(.) | Control repeater |
| to(N)e (E/D) |
|
E(.) | |
| (D)isable repeater |
|
E(.) | |
| en(A)ble repeater |
|
E(.) | |
| Subtone C (1) |
|
E(.) | 77 Hz (76-80) |
| Subtone D (2) |
|
E(.) | 82.5 Hz (80.5 - 84.5) |
| Subtone E (3) |
|
E(.) | 88.5 Hz |
| Subtone F (4) |
|
E(.) | 94.8 Hz (92 - 98) |
| (S)tore |
|
E(.) OK (---, -.) | Αποθηκεύει αλλαγές και βγαίνει. |
Τα (????) πρέπει να αλλαχθούν στο πρόγραμμα και είναι ο κωδικός εισόδου.
Το ID είναι σταθερό "R1 LEFKADA" και μπορεί να αλλαχθεί στο πρόγραμμα.
Το ID παίζει ανά 20 λεπτά και ο χρόνος μπορεί να αλλαχθεί στο πρόγραμμα.
(C)2001 Σταύρος Σ. Φώτογλου